Peru
Summary
Peru's standing national mechanism has been established through the adoption of the "Intersectoral Protocol for the Participation of the Peruvian State before International Human Rights Protection Systems” (Intersectoral Protocol)- Decreto Supremo N° 010-2020-JUS.
Institutional setup and mandates
INSTITUTIONAL SETUP
Supreme Decree No. 010-2020-JUS, which approves the “Intersectoral Protocol for the Participation of the Peruvian State before International Human Rights Protection Systems” (Intersectoral Protocol), serves as the regulatory basis for the preparation of reports by the Peruvian State to international human rights protection systems.
According to** section 4.3 of Supreme Decree No. 010**, the Interoperability System of Peru for the Organs of the International Human Rights Protection Systems is used to monitor implementation of the Intersectoral Protocol. This system functions as a tool aimed at strengthening inter-institutional coordination to provide timely responses to communications from human rights protection systems, to track progress in the implementation of their recommendations, and to facilitate means of collaboration with civil society.
Composition
According to point VI of the Intersectoral Protocol, the mechanism has representatives from:
- All ministries of the Executive Branch (as well as their attached bodies)
- The Legislative Branch
- The Judiciary
- Constitutionally autonomous bodies such as the Public prosecution Office, National Office of Electoral Processes, National Jury of Elections, Constitutional Court, National Registry of Identification and Civil Status, and the Office of the Comptroller General of the Republic.
Decentralized participation is sought through regional and local governments.
In accordance with point 4.1 of the Protocol, the aforementioned entities formally and in writing designate institutional and technical focal points to the Vice-Ministry of Human Rights and Access to Justice for the implementation of the Protocol.
Methods of work/rules of procedure
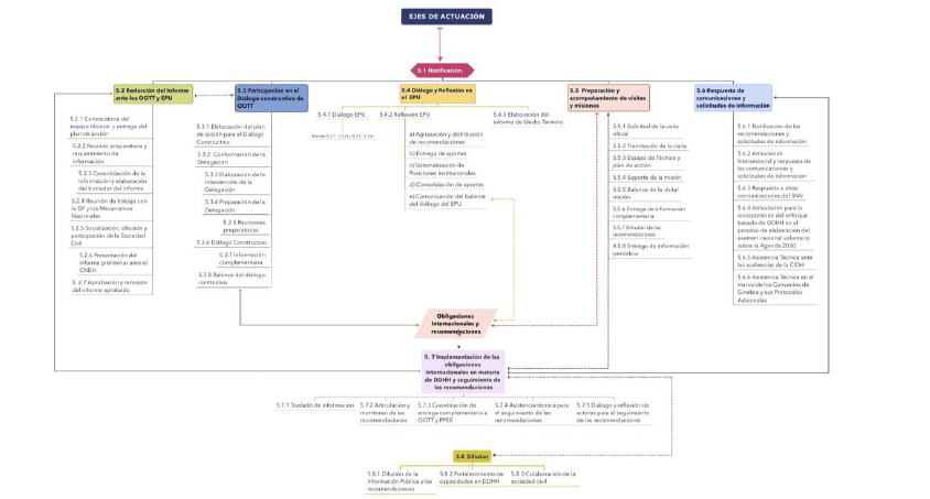
The Protocol synthesizes the work of interaction with the bodies of the international protection systems and implementation of recommendations in 7 of its areas:
- Preparation of reports before the treaty bodies and the Universal Periodic Review (UPR);
- Participation in constructive dialogues before treaty bodies;
- Dialogue and Reflection in the UPR;
- Preparation and accompaniment of visits and missions;
- Response to communications and requests for information (different from those already regulated);
- Implementation of international human rights obligations and follow-up of recommendations; and
- Dissemination.
Flowchart 1. Areas of Action of the Intersectoral Protocol for the Participation of the Peruvian State in International Human Rights Protection Systems

Each area has its own working methodology according to its particularities. Nevertheless, in a synthetic manner, they share the following common characteristics:
- Reception by the Ministry of Justice and Human Rights of the notification from the Ministry of Foreign Affairs regarding the communications of human rights mechanisms.
- Transmission of the information received to the competent entities and, depending on the area, convening of a technical working team for the preparation of an Action Plan.
- Organization of informational or preparatory meetings.
- Reception and consolidation of relevant information on the implementation of international human rights obligations so that, in due course, it may be transmitted to the human rights protection systems.
Secretariat
In accordance with Supreme Decree No. 010-2020-JUS, which approves the Intersectoral Protocol, the General Directorate for Human Rights (DGDH) of the Ministry of Justice and Human Rights consolidates the information submitted by the various sectors and levels of government.
MANDATE
The mandate of the national mechanism includes all aspects related to the engagement with international and regional human rights mechanisms except as it relates to individual communications.
This includes:
- Submission of reports before treaty bodies and under the Universal Periodic Review.
- Organizing the participation of the State delegation in constructive dialogues with human rights mechanisms.
- Preparation and accompaniment of visits and missions of the human rights mechanisms.
- Response to requests for information from the human rights mechanisms or other international bodies in the field of human rights, International Humanitarian Law, or International Criminal Law.
- Technical assistance at thematic hearings of the Inter-American Commission on Human Rights.
- Technical assistance to provide responses to requests within the framework of the 1949 Geneva Conventions and their Additional Protocols.
- Follow-up of recommendations of the human rights mechanisms in non-contentious matters.
- Dissemination of the recommendations.
Engagement with international human rights mechanisms
The national mechanisms engages with all UN human rights mechanisms as well as with the Inter-American human rights system.
This interaction is organized mainly through 4 of the areas of Supreme Decree No. 010-2020-JUS:
- Drafting of the report before the treaty bodies and under the Universal Periodic Review;
- Participation in constructive dialogue before treaty bodies;
- Dialogue and review in the UPR; and
- Preparation and accompanying visits and missions.
Process for the preparation of state reports
According to section 5.2 of the Intersectoral Protocol, the General Directorate for Human Rights (DGDH), in coordination with the Ministry of Foreign Affairs, convenes a multisectoral technical team to develop an the action plan. The following steps are then taken:
- Preparatory meeting and request for information.
- Consolidation of the information and drafting of the report.
- Working meeting with the Ombudsman’s Office and other national mechanisms.
- Socialization, dissemination, and participation of civil society.
- Presentation of the Preliminary Report before the National Human Rights Council.
- Approval and submission of the approved report.
Flowchart 2. Report writing before UPR and Treaty bodies

Coordination and consultation with stakeholders
COORDINATION
The General Directorate for Human Rights (DGDH), in coordination with the Ministry of Foreign Affairs, liaises with ministerial and departmental focal points.
It conducts a preliminary analysis of the requested information and identifies the necessary corresponding activities. Based on this, it formalizes the request for information to the focal points for the preparation of the report. Once the information is received, the DGDH is responsible for consolidating it and drafting the report. The document identifies the sources of descriptive or statistical information and indicates those cases that are pending response or require additional information from the focal points.
If the focal point has not submitted the information within the established deadline, or if the submitted information is insufficient or requires clarification, an additional submission period is granted, ranging from three to ten working days. The specific deadline depends on the type of reporting procedure and the complexity of the information requested.
Channel of communication with the National Statistics Office
The National Institute of Statistics and Informatics (INEI) is a public body with technical and management autonomy, but dependent on the Presidency of the Council of Ministers (PODER EJECUTIVO. Decreto Legislativo N° 604. Publicado: 03.05.1990. Art. 8). Since the Presidency of the Council of Ministers is one of the entities participating in the Protocol, the INEI has been participating in Peru’s interaction processes before human rights mechanisms.
Such participation has been carried out through coordination for the submission of information responding to the requirements of the human rights mechanisms or in response to their recommendations. INEI data have formed part of the reports that the State has been transmitting at the international level.
Local and regional governments
The intergovernmental approach (article 1.5 of the Protocol) means that each level of government—national, regional, and local—assumes the exercise of shared competencies in a timely, efficient, and coordinated manner. This is carried out in fulfillment of their responsibilities, respecting their respective spheres of authority and promoting practices of coordination, complementarity, and articulation among the different levels of the State. Regional and local governments actively participate in its implementation, in accordance with the provisions of section 6.1 of the aforementioned regulatory framework.
Channel of communication with the Parliament
The Congress of the Republic is among the participating entities (section 6.1 of the Protocol).
Channel of communication with the Judiciary
The Judiciary is among the participating entities that carry out actions in collaboration activities with the human rights mechanisms (section 6.1 of the Protocol).
CONSULTATION
According to section 5.2 of the Protocol, the DGDH promotes the adoption of civil society participation methodologies during the report preparation process through various measures, depending on the nature and subject of the report. To this end, it develops strategies that encourage active, informed, accessible, and diverse participation. Civil society participation activities may include public events, working meetings, strengthening and supporting civil society participation spaces, access to computer tools, and other methods that ensure effective and informed participation, if necessary, with technical support from the United Nations System in Peru and from the OHCHR.
Follow up and implementation
The system referred to in Article 4 of Supreme Decree No. 010-2020-JUS is the Interoperability System of Peru for the Bodies of the International Human Rights Protection Systems – SIPDEH. This digital tool will make it possible to speed up the procedures to implement the provisions of the Intersectoral Protocol. It is under the responsibility of the Directorate-General of Human Rights of the Ministry of Justice and Human Rights (MINJUSDH).
By Supreme Decree No. 018-2024-JUS, the Multisectoral National Human Rights Policy until 2040 (PNMDH) was approved, with the central objective of addressing structural inequality and discrimination that limit the full exercise of human rights in Peru.
Contact information
Directorate-General of Human Rights – Ministry of Justice and Human Rights
Email: ldominguez@minjus.gob.pe
Telephone: 204 8020 Extension 1220
https://busquedas.elperuano.pe/dispositivo/NL/1878720-1
https://sipdeh.minjus.gob.pe/sipdeh/content/external/externalHome.xhtml
This page was built with support from unofficial automated translation.